Back to Home Page
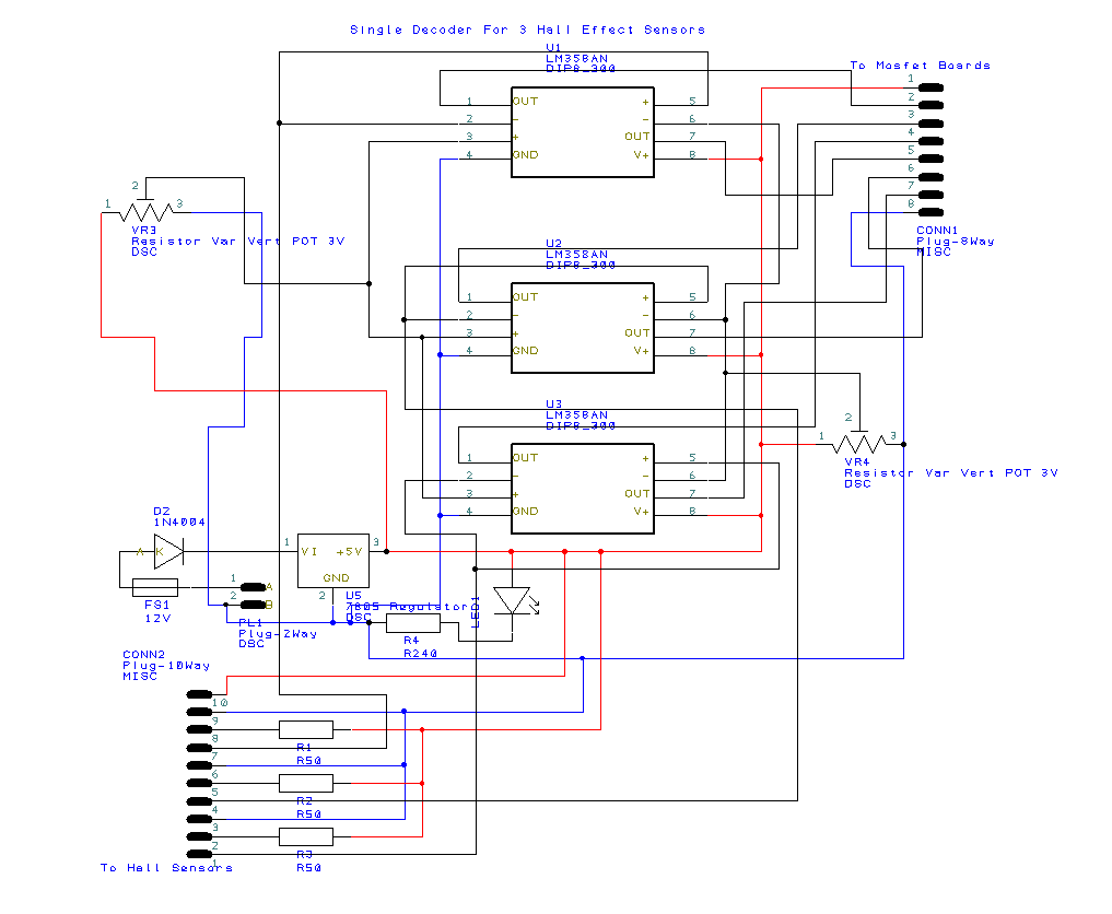
This PCB is the single version of the Dual Hall Effect Decoder. It was used on the motor
before extra long drive magnets were fitted. It uses Dual OpAmps, whereas the Dual Decoder uses Quad OpAmps. Both decoders use a set of LED timing lights to adjust the motor timing.
Machine Construction Home Page
Back To Electronic Drive Home Page
This board layout not tested. Needs checking.